36家械商遭飛檢,27家查出問題,7家沒查成,1家已關門,還有1家...
國家藥監總局針對醫療器械經營企業的飛行檢查還沒展開,地方藥監局卻早已經行動了。
南昌市藥監局于2016年8月10日至12日對轄區內36家醫療器械經營企業進行了飛行檢查。該飛檢是根據《關于印發南昌市整治醫療器械流通領域經營行為工作方案的通知》(洪食藥監字〔2016〕130號)等的要求而展開的,也即歸屬械商大整治的一部分。
飛檢對象為25家經營冷藏冷凍產品的經營企業和11家其他類型的醫療器械經營企業,由南昌市藥監局在各監管單位遴選了20名執法人員,組成10個飛檢組,采取異地交流檢查的方式組織實施。
重點飛檢內容有4項:經營條件是否與許可審批時一致;需要冷藏、冷凍醫療器械的冷鏈管理是否符合規定;查驗產品是否從正規渠道購進;是否存有銷售無注冊證、超過有效期產品的現象等。
對這36家企業的飛檢結果如下:
1、有1家之前就已經注銷了。

2、有7家質檢員沒能進入現場實施飛行檢查,原因幾乎都是,企業相關人員在外出差...

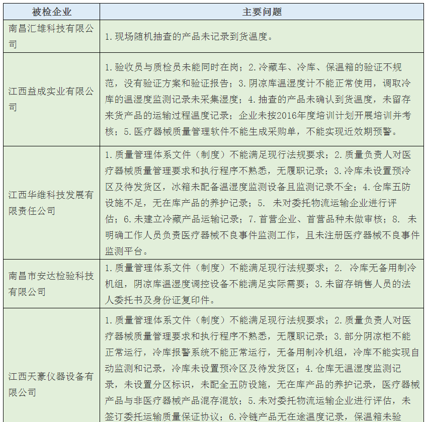
3、有27家被檢查出存在各種各樣、或多或少的問題。





4、還有1家企業,這是檢查了呢?還是沒檢查?

歸結起來,南昌市藥監局經過飛檢后發現,該市械商主要存在以下6方面的不依法經營或者不符合醫械GSP要求問題:
1、企業核準的注冊經營地址大門緊閉,人去樓空,通知企業相關人員也未到現場。
2、擅自改變原許可審批的經營條件。企業擅自變更經營地址和倉庫地址;公司注冊經營地址改作他用,已不具備醫療器械經 營條件。
3、質量負責人不在崗。檢查發現企業質量負責人不在崗問題比較突出, 無人履行質量管理職責。
4、需低溫冷鏈管理的醫療器械管理不規范等問題。少數體外診斷試劑經營企業冷鏈設施設備不能滿足儲運要求,冷鏈設施設備不能正常運轉,冷庫和保溫箱等未經驗證,企業沒有留存在途溫度等。
5、庫房管理不規范。缺少“五防”設施,溫控設施不能正常使用,未進行分區分類管理等。
6、購銷記錄內容不完整。個別企業未建立購進、銷售記錄;未使用計算機管理系統,無法做到產品可追溯。
對在飛檢中發現的問題,南昌市藥監局要求必須責令企業限期整改,實施跟蹤檢查,督促企業整改到位;對整改不到位的,要及時采取措施;
對未能實施飛檢的企業,由所在地監管部門依據《醫療器械經營質量管理規范》等進行全項目檢查;
對該注銷的企業給注銷;
對存在違法違規行為的企業,及時立案查處。
南昌市藥監局在飛檢中發現的六大主要問題,其實在各地針對醫療器械經營企業的檢查中也是頻頻出現的。據悉,像云南省昆明市藥監局、湖南張家界市藥監局等,也早已部署要針對械商展開飛行檢查。國家局的飛行檢查也將于10月正式啟動。南昌局的先行檢查如何進行,可供械商們作為參照。
【來源:賽柏藍器械】

相關閱讀
- 國家藥監局司長:醫械企業飛檢不夠,將大力加倍!2018-09-11
- CFDA出手醫械:抽檢、飛檢、查翻新再售2017-02-20
- 國家飛檢6藥商被撤證!票據、掛證是重災區2016-11-01
- 2省開啟最嚴醫械臨床數據核查 3省造假處罰最嚴2016-09-29
- 進口醫械日常執法難題待解2016-09-28






